跳到主要內容區塊
:::
回首頁
網站導覽
ENGLISH
雙語詞彙
請輸入關鍵字
搜尋
熱門關鍵字:
關於本署
署長簡介
署徽介紹
歷史沿革
組織架構及介紹
業務介紹
願景及目標
交通資訊
服務電話
重大政策
行政院重大政策
農業部重大政策
防檢署重大政策
行政院政策廣告
主要業務
動物檢疫
動物檢疫一般規定
動物輸出檢疫
動物輸入檢疫
犬貓輸出入及隔離檢疫專區
非屬輸入國應施動植物檢疫品目停止核發輸出檢疫證明書措施專區
動物防疫
動物防疫網站
動物傳染病介紹
動物防疫資訊
植物檢疫
輸入植物檢疫
輸出植物檢疫
木質包裝材檢疫作業
檢疫犬介紹
非屬輸入國應施動植物檢疫品目停止核發輸出檢疫證明書措施專區
植物防疫
植物防疫資訊
植物疫病蟲害介紹
病蟲害診斷鑑定
疫情資訊
疫區公告
國內疫情
國外疫情
動物用藥與農藥
動藥相關資訊
農藥相關資訊
肉品檢查
屠宰場管理
屠宰衛生檢查
查核管理
屠宰業申請引進外籍移工資格認定案件
屠宰衛生-統計資訊
屠宰場HACCP專區
電子化製三聯單系統專區
資訊與服務
線上申辦
動植物檢疫業者網路申報系統(檢疫雲單一窗口服務平台)
輸入犬貓檢疫資訊網(重申輸入犬貓之日期如為星期例假日、應放假紀念日或中央人事主管機關規定應放假之日(如年節),將無法派員辦理押運及點接,請避免於上開時間輸入犬貓)
農藥登記管理系統
動藥管理e網通整合平台
智慧植物檢疫專家系統(植物檢疫專案輸入申請、郵寄輸入許可申請及木質包裝材委外處理廠商認可申請)
屠宰衛生檢查資訊網
下載專區
表單下載
公文附件下載
出版品與文宣
業務統計
季刊
年報
電子書
文宣資料
出版品目錄
法規資訊
動物防檢疫法規
植物防檢疫法規
肉品檢查法規
行政法規
全國法規資料庫
其它法規
行政院公報資訊網
農業主管法規查詢系統
農業部法制作業流程及範例
網網相連
國外網站
國內網站
農業部所屬機關網站
本署業務網站
食安五環專區
食農教育教學資源平臺
本署各分署特殊輪班輪休人員勤休新制專區
政府資訊公開
預決算
研究報告
會計報告
計畫評核
補捐助資訊
遊說資訊專區
個資保護專區
內部控制聲明書
施政計畫與績效
行政指導有關文書
政策宣導執行情形
書面之公共工程及採購合約
重要公共工程建設及重大施政計畫選擇方案及替代方案之成本效益分析報告
檔案應用專區
公務人員執行職務安全及衛生防護措施
計畫研提專區
農業計畫管理系統
計畫經費網路作業系統
計畫經費處理手冊
計畫補助基準
廉政資訊
簡介
廉政法治教育
公務員廉政倫理規範
公職人員財產申報
公務倫理、便民與圖利問題
政風檢舉電話及信箱
公職人員利益衝突迴避法專區
企業服務廉政平台專區
宣導專區
公益揭弊者保護法專區
最新資訊
訊息公告
新聞發佈
時事澄清
其他機關訊息
公文布告
人事異動
徵才資訊
技術移轉公告
影音專區
活動訊息
活動照片
主題專區
輸入檢疫專區
輸出檢疫專區
入境旅客專區(出國必看不買清單)
犬貓輸出入專區
動植物疫情現況
獸醫師專區
M痘(Mpox)專區
屠宰場HACCP專區
化學農藥風險十年減半專區
網購宣導專區
種苗(子)驗證專區
兩岸防檢疫專區
常見問答集
國際事務專區
科技研發專區
紅火蟻專區
農地疣胸琉璃蟻管理專區
認識農藥專區
作物有害生物抗藥性專區
狂犬病專區
抗藥性主題專區
植物診療師專區
電子化製三聯單系統專區
所屬機關
基隆分署
桃園分署
臺中分署
高雄分署
便民服務
署長信箱
與署長有約
性別平等
常見問答集
公職人員利益衝突迴避法
勞務承攬派駐勞工申訴機制
消費者保護專區
防疫速報
非洲豬瘟資訊專區
秋行軍蟲專區
禽流感專區
:::
邊境管制暨宣導組會議
非洲豬瘟中央災害應變中心邊境管制暨宣導組114年第3次會議紀錄
非洲豬瘟中央災害應變中心邊境管制暨宣導組114年第2次會議紀錄
非洲豬瘟中央災害應變中心邊境管制暨宣導組114年第1次會議紀錄
非洲豬瘟中央災害應變中心邊境管制暨宣導組113年第4次會議紀錄
非洲豬瘟中央災害應變中心邊境管制暨宣導組113年第3次會議紀錄
非洲豬瘟中央災害應變中心邊境管制暨宣導組113年第2次會議紀錄
非洲豬瘟中央災害應變中心邊境管制暨宣導組113年第1次會議紀錄
非洲豬瘟中央災害應變中心邊境管制暨宣導組112年第3次會議紀錄
非洲豬瘟中央災害應變中心邊境管制暨宣導組112年第2次會議紀錄
非洲豬瘟中央災害應變中心邊境管制暨宣導組112年第1次會議紀錄
非洲豬瘟中央災害應變中心邊境管制暨宣導組111年第7次會議紀錄
非洲豬瘟中央災害應變中心邊境管制暨宣導組111年第6次會議紀錄
非洲豬瘟中央災害應變中心邊境管制暨宣導組111年第5次會議紀錄
非洲豬瘟中央災害應變中心邊境管制暨宣導組111年第4次會議紀錄
非洲豬瘟中央災害應變中心邊境管制暨宣導組111年第3次會議紀錄
非洲豬瘟中央災害應變中心邊境管制暨宣導組111年第2次會議紀錄
非洲豬瘟中央災害應變中心邊境管制暨宣導組111年第1次會議紀錄
非洲豬瘟中央災害應變中心邊境管制暨宣導組110年第4次會議紀錄
非洲豬瘟中央災害應變中心邊境管制暨宣導組110年第3次會議紀錄
非洲豬瘟中央災害應變中心邊境管制暨宣導組110年第2次會議紀錄
非洲豬瘟中央災害應變中心邊境管制暨宣導組110年第1次會議紀錄
非洲豬瘟中央災害應變中心邊境管制暨宣導組108年第10次會議紀錄
非洲豬瘟中央災害應變中心邊境管制暨宣導組108年第9次會議紀錄
非洲豬瘟中央災害應變中心邊境管制暨宣導組108年第8次會議紀錄
非洲豬瘟中央災害應變中心邊境管制暨宣導組108年第7次會議紀錄
非洲豬瘟中央災害應變中心邊境管制暨宣導組108年第6次會議紀錄
非洲豬瘟中央災害應變中心邊境管制暨宣導組108年第5次會議紀錄
非洲豬瘟中央災害應變中心邊境管制暨宣導組108年第4次會議紀錄
非洲豬瘟中央災害應變中心邊境管制暨宣導組108年第3次會議紀錄
非洲豬瘟中央災害應變中心邊境管制暨宣導組108年第2次會議紀錄
非洲豬瘟中央災害應變中心邊境管制暨宣導組108年第1次會議紀錄
:::
首頁
>
非洲豬瘟資訊專區
>
重要會議
>
邊境管制暨宣導組會議
>
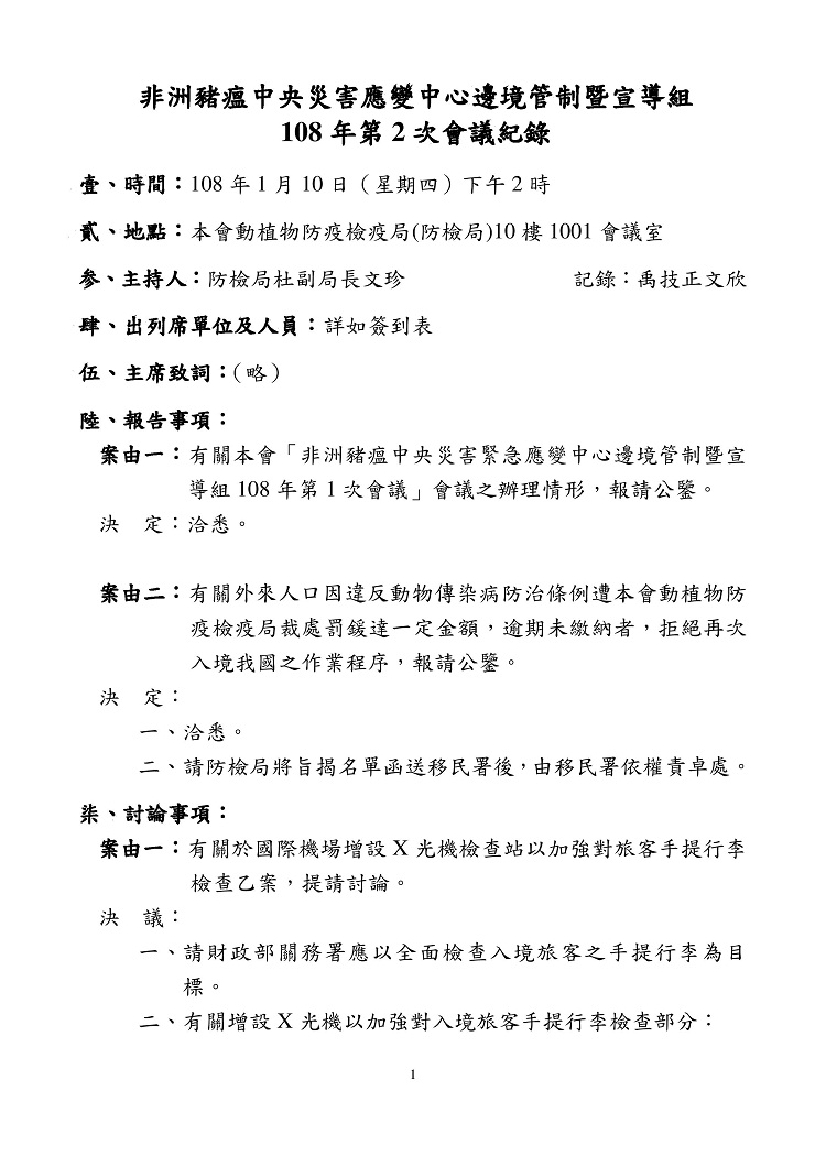
非洲豬瘟中央災害應變中心邊境管制暨宣導組108年第2次會議紀錄
展開選單
非洲豬瘟中央災害應變中心邊境管制暨宣導組114年第3次會議紀錄
非洲豬瘟中央災害應變中心邊境管制暨宣導組114年第2次會議紀錄
非洲豬瘟中央災害應變中心邊境管制暨宣導組114年第1次會議紀錄
非洲豬瘟中央災害應變中心邊境管制暨宣導組113年第4次會議紀錄
非洲豬瘟中央災害應變中心邊境管制暨宣導組113年第3次會議紀錄
非洲豬瘟中央災害應變中心邊境管制暨宣導組113年第2次會議紀錄
非洲豬瘟中央災害應變中心邊境管制暨宣導組113年第1次會議紀錄
非洲豬瘟中央災害應變中心邊境管制暨宣導組112年第3次會議紀錄
非洲豬瘟中央災害應變中心邊境管制暨宣導組112年第2次會議紀錄
非洲豬瘟中央災害應變中心邊境管制暨宣導組112年第1次會議紀錄
非洲豬瘟中央災害應變中心邊境管制暨宣導組111年第7次會議紀錄
非洲豬瘟中央災害應變中心邊境管制暨宣導組111年第6次會議紀錄
非洲豬瘟中央災害應變中心邊境管制暨宣導組111年第5次會議紀錄
非洲豬瘟中央災害應變中心邊境管制暨宣導組111年第4次會議紀錄
非洲豬瘟中央災害應變中心邊境管制暨宣導組111年第3次會議紀錄
非洲豬瘟中央災害應變中心邊境管制暨宣導組111年第2次會議紀錄
非洲豬瘟中央災害應變中心邊境管制暨宣導組111年第1次會議紀錄
非洲豬瘟中央災害應變中心邊境管制暨宣導組110年第4次會議紀錄
非洲豬瘟中央災害應變中心邊境管制暨宣導組110年第3次會議紀錄
非洲豬瘟中央災害應變中心邊境管制暨宣導組110年第2次會議紀錄
非洲豬瘟中央災害應變中心邊境管制暨宣導組110年第1次會議紀錄
非洲豬瘟中央災害應變中心邊境管制暨宣導組108年第10次會議紀錄
非洲豬瘟中央災害應變中心邊境管制暨宣導組108年第9次會議紀錄
非洲豬瘟中央災害應變中心邊境管制暨宣導組108年第8次會議紀錄
非洲豬瘟中央災害應變中心邊境管制暨宣導組108年第7次會議紀錄
非洲豬瘟中央災害應變中心邊境管制暨宣導組108年第6次會議紀錄
非洲豬瘟中央災害應變中心邊境管制暨宣導組108年第5次會議紀錄
非洲豬瘟中央災害應變中心邊境管制暨宣導組108年第4次會議紀錄
非洲豬瘟中央災害應變中心邊境管制暨宣導組108年第3次會議紀錄
非洲豬瘟中央災害應變中心邊境管制暨宣導組108年第2次會議紀錄
非洲豬瘟中央災害應變中心邊境管制暨宣導組108年第1次會議紀錄
非洲豬瘟中央災害應變中心邊境管制暨宣導組108年第2次會議紀錄
2019-01-17
相關檔案下載
非洲豬瘟中央災害應變中心邊境管制暨宣導組108年第2次會議紀錄
非洲豬瘟中央災害應變中心邊境管制暨宣導組108年第2次會議紀錄(pdf)
檔案大小:0.12MB
回上一頁